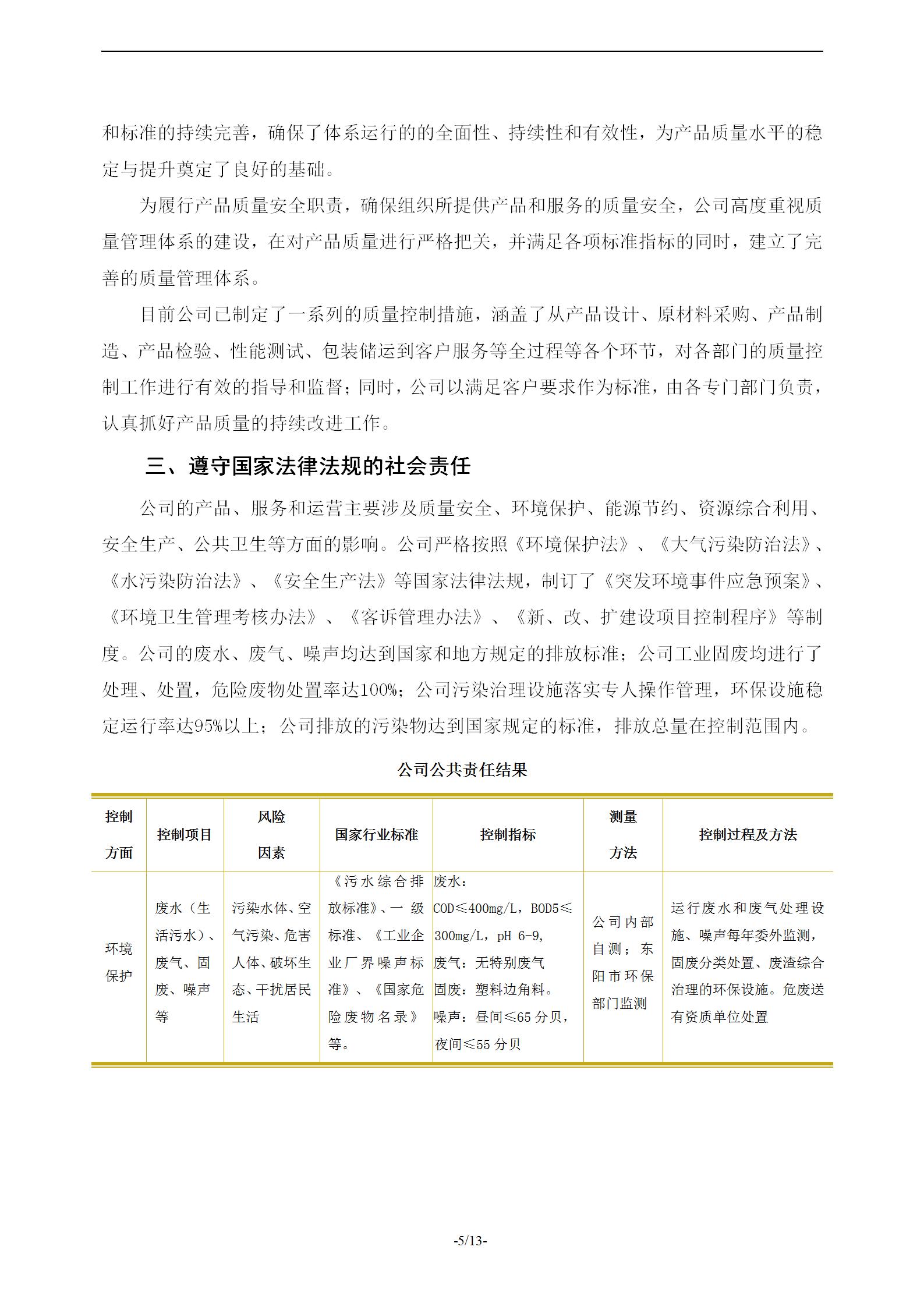
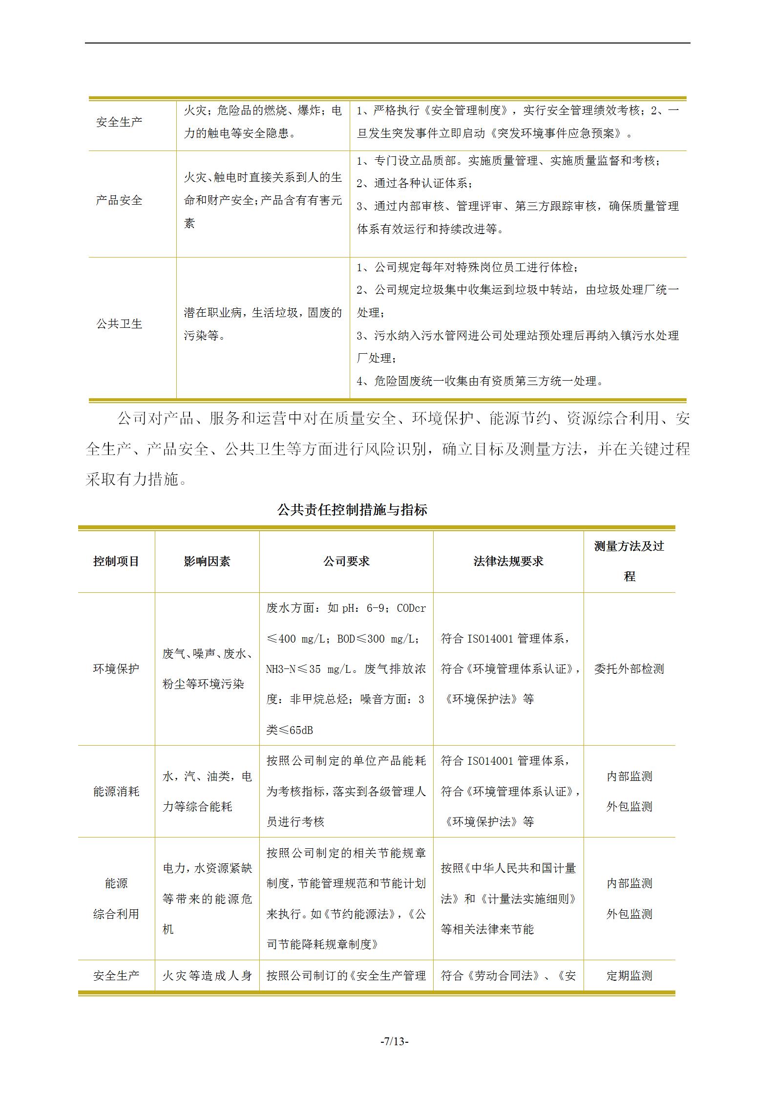
股票代碼
300930
CopyRight©杭州屹通新材料股份有限公司電話:0571-64560576傳真:0571-64560177
郵箱:info@ytpowder.com地址:浙江省建德市大慈巖鎮備案號:浙ICP備18057734號-2 浙公網安備 33018202000593號
浙公網安備 33018202000593號